DB棋牌、電子、捕魚、老虎機、百家樂全攻略介紹,吸引全球玩家的注意,DB遊戲玩法教學密技
作為第一款3D擬真現實棋牌競技平台,DB棋牌已在全球吸引了眾多玩家的注意,而公司總部設於菲律賓,並在北美和歐洲設有辦事處,藉由研發、營運和市場為一體的理念,DB團隊擁有超過4000名員工。因為創始人的專業經營和團隊的共同努力,DB棋牌迅速贏得了合作夥伴和全球用戶的認可與信任。
棋牌成立時間在2008年,是中國娛樂城遊戲中的熱門品牌。目前在台灣的娛樂城中,大多配合了棋牌系統商,DB棋牌系統不只有提供棋牌遊戲,還包括體育投注、彩票遊戲、電子遊戲等多種熱門遊戲,它也是亞洲領先的API供應商之一。
DB棋牌服務簡介
DB電子棋牌團隊堅持自主原創,追求創新、精細、高效和優質的服務,也提供卓越的產品和極致的用戶體驗,致力於為合作夥伴和全球用戶提供多元化且具革新性的產品解決方案。目標是滿足全球供應商和玩家的各種需求,並將DB棋牌建立成全球競技棋牌領域的領導品牌。用創新的方式改進了傳統棋牌遊戲,增加了更多不同的玩法,來提升遊戲的特色,且持續關注玩家需求和市場變化,不斷改進遊戲畫面,打造出精緻且優秀的遊戲場景。同時也原創了多種有趣的變種玩法,以滿足不同用戶的需求。
代表作品:棋牌遊戲、體育投注、真人百家樂、電子遊戲。
遊戲種纇:牛牛、麻將、推筒子、二十一點、骰寶、炸金花、德州撲克、鬥地主。
特殊玩法:看四張搶莊牛牛、萬人牛牛、急速炸金花、廣東麻將。
支援設備:電腦pc版、手機app、HTML5。
支援語言:中文簡體。
DB棋牌特色
擁有美國矽谷IT界菁英與AI頂尖人才的結合,DB棋牌的核心團隊由世界頂尖的AI人才、美國矽谷的IT精英、迪士尼影視美術團隊以及亞洲頂級互聯網產品團隊組成。這支團隊致力於吸納優秀、富有創意和追求新鮮感的新銳人才,已成為業界最具實力的精英團隊之一,還擁有十年以上的研發經驗,不斷努力追求卓越。
優質多元的遊戲產品
DB棋牌提供了29種不同類型的棋牌遊戲,包括撲克類、麻將類、賭場投注類、休閒類、競技對戰和捕魚等遊戲。其中包括鬥地主、21點、德州撲克、百家樂、炸金花、捕魚、骰寶、牌九、牛牛、搶紅包等。這些豐富多樣的遊戲能滿足不同玩家的需求。
DB棋牌獨創的新穎玩法
DB棋牌獨創了多種新穎玩法,包括機器人導航模式、自建親友房間、萬人在線模式和競技錦標賽模式。這些創新的功能使得玩家能夠享受到更多不同的遊戲體驗。不僅擁有機器人模式自動代打、親友開房一起同樂、萬人在線模式,還有競技錦標賽比拚牌技。
DB棋牌提供眾多玩家快速匹配的功能,能夠迅速找到線上真人玩家進行對戰。此外,你還可以與朋友一同在線遊戲,享受百分百真人競技的體驗。
DB棋牌提供多種遊戲和豐富的玩法,總共有29款遊戲任你挑選。這麼多樣化的遊戲選項可以讓許多玩家享受到不一樣的遊戲體驗,找到最符合自己喜好的對戰模式。
DB棋牌以3D影像和優美音效為特色,遊戲畫面生動有趣,配合精緻的音效,帶給玩家身臨其境的遊戲體驗。
DB棋牌重視遊戲系統和安全問題,在系統設計上加入了防弊系統,以提供玩家最高水平的遊戲安全保障。
DB棋牌注重定期更新和獨立創新,不斷進行版本的更新維護,以優化遊戲性能和操作流暢度,為玩家帶來更好的遊戲體驗。
全球頂尖動畫團隊打造全新體驗
DB棋牌有提供身歷其境的遊戲體驗為目標,從底層架構到上層邏輯,再到美術表現,所有產品都是自主研發且經過精心打磨,不僅匯聚了全球頂尖的原創畫面、3D技術、特效和動畫行業的精英,且共同努力為客戶帶來卓越的遊戲體驗。
智能化風控策略與保障平台利益
DB棋牌融合複雜的數值和風控計算策略,且運用大數據技術,讓人工智能更智能化,且杜絕欺詐行為對玩家造成損害,還通過多係數指數平滑動態調節,以點控、面控和線控等多維參數實現精確的風控,確保玩家的權益得到保障。
友善DB棋牌遊戲平台
新手教學
DB棋牌平台非常友善位新手玩家提供多種遊戲教學和規則說明,讓你可以快速掌握各種棋牌遊戲技巧。
隱私安全
DB棋牌同時重視用戶的隱私和安全,通過多重加密技術和嚴格風控措施,以及使用https加密協定,確保用戶的個人信息和財產安全得到有效保障。
社交互動
在DB棋牌,你不只能體驗到多種期牌遊戲,還可以享受到強大的社交互動,平台還提供豐富的社交功能,讓你可以和全球玩家交流互動,也可以結交到朋友,此外,DB棋牌平台還經常舉辦各類比賽,讓你在競技過程中獲得獎勵。
DB棋牌提供選擇給各類型的玩家
作為一個致力於為玩家提供優質遊戲體驗的平台,DB棋牌不斷進行創新和優化,以帶給玩家更多樂趣。不論你是尋求輕鬆休閒的玩家,還是追求刺激競技的高手,都可以在DB棋牌找到適合自己的遊戲類型。
DB棋牌客服支援與優質服務
玩家的滿意度是DB棋牌平台的主要考量,所以提供全天候的專業客服支援,不論你遇到任何問題,都可以在第一時間解決。DB棋牌客服團隊經過嚴格的專業培訓,可以對各類問題提供專業、迅速的解答,無論是DB棋牌遊戲中的技術問題還是帳戶相關疑問,客服團隊都會全力為你服務。
便利的支付方式與儲值提款
為了讓玩家可以更輕鬆地在平台上儲值與提款,DB電子棋牌支持多種支付方式,包括網路銀行、四大超商代繳費用、虛擬貨幣。
DB電子棋牌遊戲種類有熱門遊戲、經典其牌、真實賭場、萬人大戰、牛牛專區、麻將達人、街機電遊,以上這些DB棋牌遊戲都可以任你挑選,以上都可以找到自己喜歡的遊戲內容,只有你喜歡的,沒有你找不到。
DB棋牌熱門遊戲種類推薦
森林舞會
玩法說明:每局遊戲有20秒的押注時間,在押注時間裡,玩家能押任何的下注點,當押注時間結束後就會進行開盤,每局輪盤數不一定,做多5輪,輪盤轉動停止會指到相對應的動物與顏色,玩家押中對應的顏色動物時,押注的下點分值乘以倍數會結算成遊戲幣還給玩家。
賠付規則:遊戲中的動物有三值種賠率表,表中每個下注點都對應一種賠率,且每次開局後會隨機挑選一個表,下注點的賠率會同不變成表裡的對應賠率,例如:開局隨機到賠率表一,那麼紅色獅子在本局的賠率就是46倍,其他的以此類推。而莊閒和的賠率是固定的。
莊閒和賠率:莊家的賠率是2,閒家的賠率是2,和的賠率是8。
鬥地主
玩法說明:遊戲為一副撲克牌,三為玩家,地主只有一方,另外兩家為一方,雙方對戰,先出玩牌的獲勝。而一副牌有54張,一人17張,流三張作底牌,在確定地主之前,所有玩家都不能看牌。
叫牌:系統會隨機挑選一位開始叫牌,按照逆時針順序依次進行,每位玩家只可以叫一次,叫牌時能挑選叫1分、2分、3分、不叫,後續叫牌只能叫更高或不叫,則立即結束叫牌,該玩家就是地主。如果都不叫牌,那麼系統就會默認第一家叫牌玩家為地主,並且叫的是1分。
出牌:地主確定後,亮出3張牌讓大家看見,然後把這三張底牌交給地主。地主是先出牌的,然後按照逆時針順序依次出牌,輪到玩家跟牌時,玩家就能選出牌比上一位玩家更大的牌型,或是不出牌,當某位玩家出完所有牌時,就代表本局結束。
防以小博大機制:本局帶入多少金幣,那麼就代表可以獲得多少金幣,舉例:如果你只帶50元入場,當你贏得100時,因為你最多輸50,所以為了公平,本局只可以拿到最多50,並不是100。
實際結算:底分=底注x地主叫分;倍數=本局結算的倍數(倍數初始為1、火箭、炸彈、春天、返春,這些都會讓倍數乘2),最大倍數為8。
農民勝利公式
農民A贏錢金額=(底分X倍數,農民A攜帶金額,地主攜帶金額/2)娶最小值。
農民B贏錢金額=(底分X倍數,農民B攜帶金額,地主攜帶金額/2)娶最小值。
地主輸錢金額=農民A贏錢金額+農民B贏錢金額。
農民失敗公式
農民A輸錢金額=(底分X倍數,農民A攜帶金額,地主攜帶金額/2)娶最小值。
農民B輸錢金額=(底分X倍數,農民B攜帶金額,地主攜帶金額/2)娶最小值。
地主贏錢金額=農民A輸錢金額+農民B輸錢金額。
貼心提醒:如果玩家贏錢,需要扣除5%的服務費。
DB棋牌經典棋牌種類推薦
二十一點
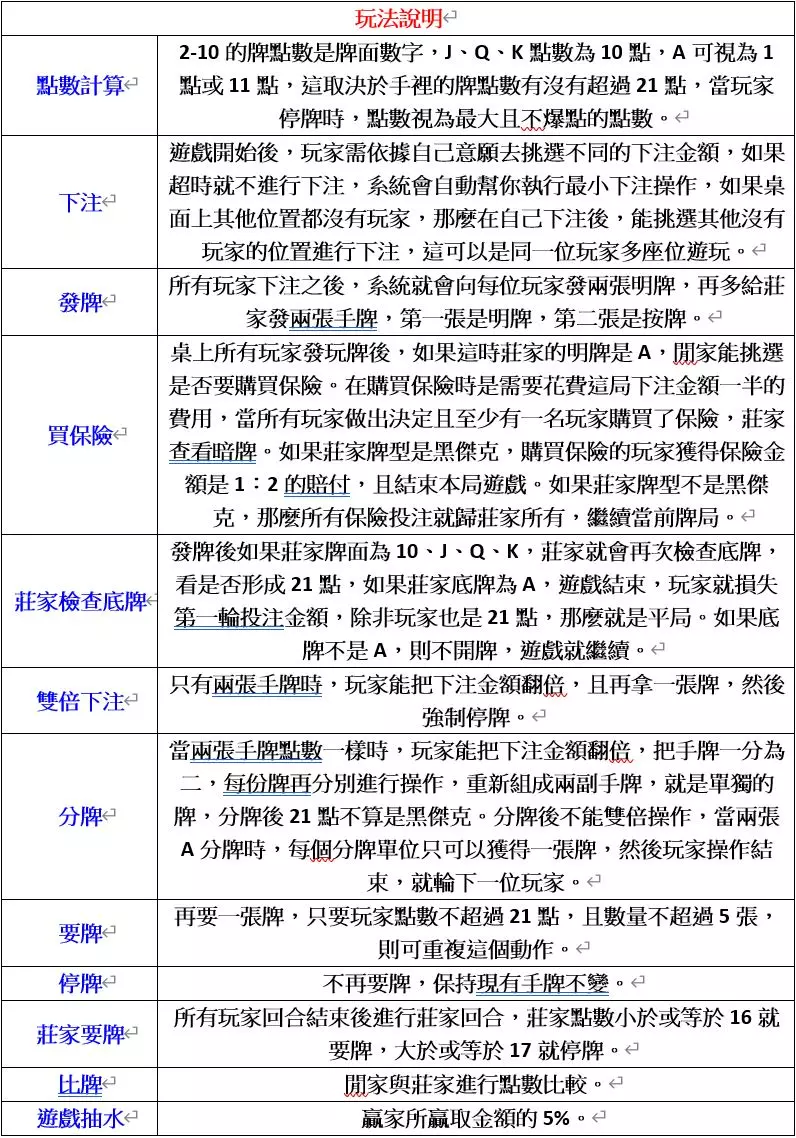
每局遊戲都使用一副撲克牌,共52張,且不含大小王,系統都是莊家,玩家是閒家,玩家的目標就是使用手裡的牌,點數和不能超過21點,且需要比莊家還要大,就是贏家。
梭哈
玩法規則:先發給各家一張底牌,底牌只有本人可以知道。從發第二張牌開始,每發一張牌,以牌面最佳者優先進行下注。有人下注,想繼續玩下去的人,要按跟注鍵,跟注會和上個玩家跟注的籌碼相同,或可以選擇加注。根據牌局的設定,可以在特定的時間選擇梭哈,梭哈是自己的全部遊戲資金都押出去。
牌面最大的人可贏得桌面所有的籌碼。當有玩家放棄,已經下注的籌碼不能收回,且贏家的底牌不能掀開。撲克Poker是用撲克牌進行遊戲的玩家可自由選擇跟注、退出、自動過牌等方式,常見的撲克規則有德州撲克,換牌撲克,種馬stud等等。
全梭:以最小玩家的遊戲資金為每個玩家梭哈時下注的最大數目,但是最大下注數目由該牌局決定。
封頂:以最小玩家的遊戲數目50%為每個玩家梭哈時下注的最大數目。但是最大下注數目依然由該牌局決定。
跟注:投入和上家一樣多的籌碼。
加注:在上家投注的基礎上增加投注碼。
棄牌:放棄已經投注的籌碼,判輸。
梭哈:增加投注到遊戲室允許的最大籌碼值。
DB棋牌真實賭場種類推薦
百家樂
玩法規則:百家樂使用八副撲克牌(去除大小王),每副52張牌,總共有416張牌進行遊戲,遊戲中的撲克牌A為1點,撲克牌J、Q、K為0點,莊家和閒家各派出兩張牌,雙方手牌旁邊顯示各自的點數,發牌順序為閒家、莊家、閒家、莊家。閒家和莊家最多再多發一張牌,也就是補牌,最接近9點的就是勝利,一樣點數就是和局,單擊投注區域為閒贏、莊贏、和、閒對、莊對),則在該區域增加一份投注金額。
遊戲抽水:莊家賠率為0.95,其中不再收取額外抽水費用。
補牌規則:如果閒家和莊家的手牌點數是天牌,也就是點數為8或9,那麼閒家和莊家都不會補發第三張牌,而百家樂沒有天牌,如果閒加手牌小於或等於5,那麼閒家就會補發第三張牌,相反的,閒加就會停止派牌。百家樂遊戲中閒家沒有補發第三張牌,如果莊家手牌點數小於或等於5,莊家補發第三張牌,相反的,莊家就會停止發牌。
炸金花
因為第二輪已經看牌的玩家主動比牌需要付出金額是400,所以玩家D主動比牌也應該要投注400,不過由於D的錢不夠,孤注一擲指實際投注了20,所以被D打敗的玩家要返回第二輪的部分投注額。
A玩家的返還金額=A的第二輪投注200*【(400-20)/400】=190。
B玩家的返還金額=B的第二輪投注100*【(400-20)/400】=95。
C玩家不是被孤注一擲的D打敗,而是被錢足夠的玩家A打敗,所以不會返還金額。
E玩家不是被孤注一擲的D打敗,而是第二輪沒有投注就被A打敗,所以也不會返還金額。
因此抽水錢的結算為以下:
玩家A輸=-5-100-(200-190)=-115
玩家B輸=-5-100-(100-95)=-110
玩家C輸=-5-100-400=-605
玩家D輸=-5-100+605+205=1035
玩家E輸=-5-200=-205
DB棋牌萬人大戰種類推薦
紅黑大戰
孤注一擲:當玩家餘額低於比牌需要的投注金額時,發起比牌會觸發孤注一擲,在孤注一擲後,系統就會投出玩家所有的遊戲幣,且與其他玩家輪流比牌。
如果玩家輸了,就會輸掉已經投注的金額,如果玩家獲勝(與剩下的所有玩家比牌全贏),就會返還被玩家孤注一擲打敗的玩家在遊戲最後一輪多投注的金額。(遊戲的具體輪次可看遊戲桌頂部)
返還金額公式:A玩家的返玩金額=遊戲最後一輪時A玩家的該輪投注金額*【(孤注一擲者該輪比牌應該投注金額 - 孤注一擲該輪實際投注金額)/孤注一擲該輪比牌應該投注金額】。
舉例:逆時針操作順序為ABCD,投注情況如下(第二輪為最後一輪)
龍虎鬥
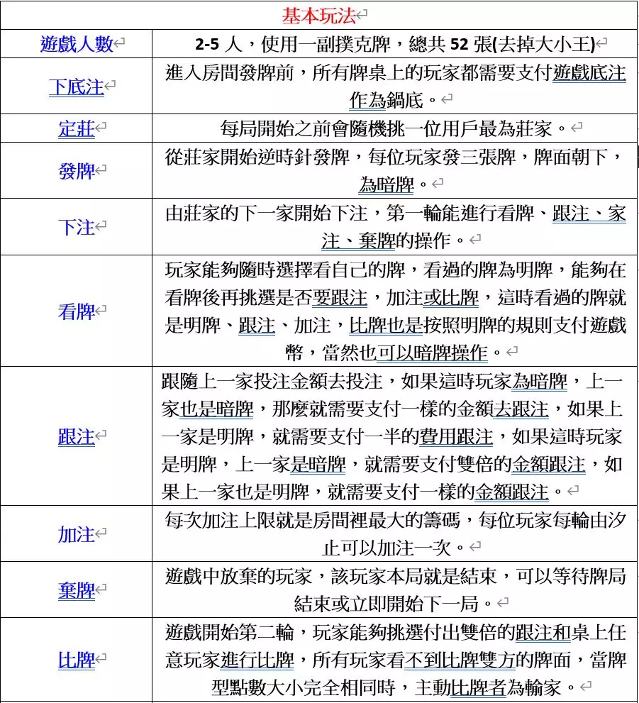
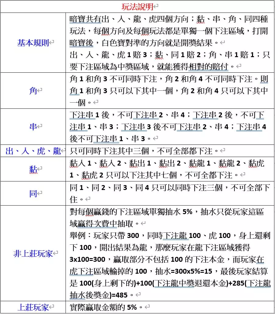
暗寶
上莊規則:上莊最小需要攜帶10000。多人上莊需要按照上莊的先後順序,依照牌對上莊,成為莊家後,最多連續做莊五局,五局結束後自動下注,攜帶金幣低於最小上莊金幣的需求,就會自動下注。
DB棋牌牛牛專區種類推薦
萬人牛牛
基本玩法:遊戲使用一副牌去除大小王共52張,閒家所有下注點數和莊家互相比較,閒家之間不互相比較,而遊戲共有四個下注點,有青龍、白虎、朱雀、玄武,這些都能進行下注,也可以上莊。
上莊規則:按照申請的先後順序,排隊上莊,成為莊家之後,最多可連續做莊5局,5局結束後自動下莊,不過如果你攜帶的金幣小於房間上莊最低限額,就會自動下莊,不同場次的最低上莊金額並不相同,上莊金額如下。
牌型大小:五小牛>炸彈牛>五花牛>牛牛>牛九>牛八>牛七>牛六>牛五>牛四>牛三>牛二>牛一>無牛。而炸彈牛大小比較是比較炸彈的點數大小。其他是比較最大牌的點數(K>Q>J>10>9>8>7>6>5>4>3>2>A),如果最大牌點數一樣,就比較最大牌的花色(黑桃>紅桃>梅花>方片)。
看四張搶莊牛牛
以小博大機制:帶多少金額遊玩遊戲,本局對多輸贏金額就為多少。舉例:如果你今天只帶了100元,計算時你獲得200元,那麼為了公平起見,你本局最多也只可以拿到100元的獎金,並不是兩百元。
特殊情形:在遊戲過程中如果有出現莊家帶的金額不夠時,按照閒家理論盈利按照比例結算。簡單舉例:如果莊家本局投入100,一次就輸完,依照閒家牌型,A理論上可以獲得200元,B理論可以獲得200元,C理論上可以獲得400元,但因為莊家金額不夠支付理賠,按照ABC的盈利所佔比例,最後結算出以下金額。
A實際盈利=200/(200+200+400)x100=25
B實際盈利=200/(200+200+400)x100=25
C實際盈利=400/(200+200+400)x100=50
牌型大小:五小牛>炸彈牛>五花牛>牛牛>牛九>牛八>牛七>牛六>牛五>牛四>牛三>牛二>牛一>無牛。而炸彈牛大小比較是比較炸彈的點數大小。其他是比較最大牌的點數(K>Q>J>10>9>8>7>6>5>4>3>2>A),如果最大牌點數一樣,就比較最大牌的花色(黑桃>紅桃>梅花>方片)。
DB棋牌麻將達人種類推薦
二人廣東麻將
以小博大機制:玩家帶多少金額,就是本局贏得多少金額。舉例:如果你帶100元,房間底注為1,如果你贏得本局,牌型番數共是8番,理論上是贏得256,但實際上只有100元,最終只能獲得100。
牌型計算:如果和牌牌型必然包含牌型,那麼就算最大番牌型。如果和牌牌型非必然包含牌型,就算所有牌型番數。舉例:如果九蓮寶燈,必然需要清一色牌型才可以組成,所以只計算九蓮寶燈,不計算清一色牌型。如果大三元,和牌可能包含字一色、混一色、全么九、四暗刻、三暗刻,所以如果符合包含牌型都一起計算番數。
DB棋牌街機電遊種類介紹
海王捕魚
搶紅包
基本玩法
1.搶紅包遊戲是隨機挑選一位玩家成為莊家,之後每局是由上一局手氣最好的玩家做莊,如果同時出現兩個以上玩家搶到最大且金額相同的紅包,那麼就會隨機挑選一位成為莊家。
2.每局都遊莊家發紅包,如果莊家發紅包操作時間太長,系統就會自動發放。
3.莊家每次發出的紅包,最多能10位玩家搶,莊家自己也可以搶。
4.搶到最大金額紅包的玩家就會成為手氣最佳,也就是下一局的莊家,系統會立馬扣除該玩家下一輪發放所需要的金額。
5.玩家點擊「自動搶包」時,系統會幫你自動進行搶紅包,玩家斷線或強制退出,或是金額不足時,自動裝置就會停止。
結算規則
1.每局結束後,需扣除當天手氣最佳玩家下一局發紅包金額,無論是否要繼續遊玩。
2.如果玩家當天攜帶金額小於房間規定所需的金額,就會被請出房間,不論有沒有發紅包。
3.有效投注=搶紅包金額-發紅包金額的絕對值,搶紅包金額不算抽水的金額。
遊戲抽水:從玩家搶到紅包金額裡抽取5%,只要搶到紅包就需要抽水。