首頁 優惠 娛樂城推薦 註冊

【QT電子試玩網站】QT電子娛樂城推薦|QTech Games Slot

QT電子遊戲介紹
QT電子遊戲介紹

現在市面上有很多電子遊戲,那麼這麼多的遊戲要選擇哪一種呢?哪一種比較好玩呢?又有哪一種玩久了也不會膩呢?今天就要推薦一款讓你眼花撩亂的老虎機,遊戲多達上千種,真的不怕你玩,也不怕你玩膩,要推薦的就是QT電子遊戲。

QT電子技術支援HTML5、App、Web,你不需要下載應用程式,只需要點開網頁瀏覽器獲拿起手機就能直接玩,也因為QT墊子就是原始型態的機台,裡面有轉盤,當你搖動手桿之後開始轉動,在中間的位置就會顯示出隨機的三個符號,如果這三個符號都剛好符合,那就是玩家獲勝,如今有很多QT電子遊戲都是數字版的,上面有個顯示符號及隨機數字的生產器,會決定最後跳出來的數字是多少,網路上的老虎機工作原理跟數字很雷同。

QT電子娛樂註冊就能免費體驗遊戲,富3A娛樂城教你機台破解選擇,找到對的方法破解機台再也不是一件困難的事情,依照QT電子資深玩家透漏、一個準備放彩的機器會出現以下三種特點分別為機台類種、遊戲主題、賠率數線圖。

目前市場上有非常多的老虎機選項和製作商品牌選項,那在這麼多的選項裡要怎麼找到一台最符合自己的博弈遊戲機台呢?想要體驗遊戲且長時間保持在1-3%的獲利,基本上是不可能存在的,或許看到這你會覺得我在說一些不可能做到的事情,但難道真的就是這樣嗎?一起看下去!

大家都知道QT電子遊戲是屬於線上娛樂城的合作平台廠商,能夠透過HTML5的網頁版、手機APP、WEB頁面版來進行遊戲,不論是透過哪種模式進行遊戲,都必須要進行第一步,就是先觀察,先觀看那些遊戲的熱門程度是否受到各位的喜愛,如果這款電子遊戲非常熱門,那麼這款老虎機遊戲就要先考慮要不要玩,對於廠商設計的新遊戲來說,會比較吸引人,所以放彩的機率會在-10至+10的範圍左右。

QT電子特色

QT電子遊戲開發數高達上千種的博弈遊戲及老虎機遊戲,最有名的幾款遊戲是氣彈之花,有可愛的中國風小狐狸陪伴玩家一同轉輪盤,當中獎時,小狐狸會帶玩家一起拿到大獎。此外還有以挖礦為主題及富有娛樂性質的大富翁老虎機遊戲,懷舊的風格帶著玩家重溫舊夢,不需下載佔容量的APP,支援HTML及WEB版本,非常的便利,點擊後就可以馬上玩。

QT電子遊戲是目前新興市場的領先遊戲發行商,經營管理是找到世界上最好的博弈遊戲,且分發給全球營運商,透過娛樂城,就可以遊玩世界上做好的博弈遊戲,且還會不斷的更新熱門遊戲項目,還可以累績獎金,這幾年來獲得不少玩家進來遊玩,也成為高等遊戲的經典作品,就算市場上的遊戲不斷創新,不過對玩家來說,對於QT電子遊戲的熱情依然不減。

QT電子大獎在娛樂平台是知名遊戲供應商設計,為遊戲愛好者帶來獨特的電子遊戲體驗,不管你是是新手還是有經驗的玩家,都覺得遊戲很棒,且還提供競賽遊戲、最新遊戲、熱門遊戲、老虎機、桌面遊戲,捕魚機遊戲超過百種以上的賭場遊戲。

QT電子特色

QT電子遊戲分類

QT電子站長推薦遊戲種類

有阿拉斯加德勇士、原子反應、永恆、甜蜜16爆破、金字塔寵物、富88美人魚、夏威夷野豬派對。

QT電子水果種類遊戲

有公路777、草裙舞、魔法小豬、雙贏、冷帶島嶼2、水果大戰、糖谷、冷帶島嶼、水果碰、小丑燈籠、豪華小丑、閃閃之星、雙重三倍機會、火熱水果百搭再旋轉、小丑彩虹、榴槤炸彈、水果幻燈片、炙烈777、多重百搭、紅熱重複器、鑽石淘汰賽、美女與野獸、重擊、潛入夢鄉、保持冷靜、胡蘿蔔王等342種遊戲。

QT電子狂野的西部種類遊戲

有水牛托羅、通緝獲百搭、西部歹徒、墓碑RIP、狼之傳說、野牛崛起、水牛圍獵、水牛崛起、朽木、鑽石礦、水牛堆疊與同步、賞金獵人、黑河淘金、爆炸高列死亡決鬥、六發子彈贏大獎、狂野水牛幸運輪盤、野牛鴻運當頭、財富雙槳、小大角、水牛日落、墓碑鎮、電鋸之吻、頑固的強盜、頭號通緝等82種遊戲。

QT電子乘數的遊戲種類

有邁達斯之手、水牛托羅、草裙舞、西部歹徒、骷顱樂隊2、天鵝座2、金錢農場、鬼門關、安息之城、阿育王、鸚鵡海盜、苦難神殿、酒神金色盛宴、奧丁的賭注、金字塔使者、末日都市4、金蟒、強大面具、傳承、雙贏、月升財富、大獲全勝、強盜寶藏、科巴重生、嘉年華女王、神智不清、加德滿都、狂野海浪、阿瓦隆金、搖滾之神、拿破崙、外星訪客、金蟬的財富之地等760種遊戲。

QT電子神秘符號的遊戲種類

有維京人之猛虎出籠、金錢農場、鬼門關、游獵尋金、粉象、狼之傳說、酒神金色盛宴、野牛崛起、金蟒、強大面具、男爵鮮血和緋紅色城堡、龍角、蓮花之神、水牛圍獵、科巴重生、神智不清、狂野海浪、HOHO大樓、搖晃現金、金剛歸來、深叢林之水晶任務、白虎傳、烈日女神、金疊招財貓、武士道、命運的財富、原初之王、奮鬥士5、水果碰、烈日火焰、礦坑奪寶、鑽石礦等285種遊戲。

QT電子埃及種類遊戲

有蠻牛隻書、天鵝座、苦難神殿、金字塔使者、阿努比斯之手、亡靈財富、太陽神殿3、荷魯斯之眼、山姆之書、金字塔寵物、亡靈寶藏、斯芬克斯之門、木乃伊力量、火焰聖甲蟲、黃金符號3、拉之寶藏、阿肯那頓的寶藏、黃金雕文、幸運法老、古埃法老王、亡者天平、錢滾滾聖甲蟲、死亡之墓、法老寶典、埃及豔后的陵墓、死亡密穴、埃及女神、財富神廟、死亡之眼等131種遊戲。

QT電子邪惡種類遊戲

有通緝及百搭、西部歹徒、強盜寶藏、亡命之徒、聖昆丁、孔雀莊園、擾、愛的宣示、重創、賞金獵人、佛森監獄、凱倫食人秀、爆炸高列死亡決鬥、六發子彈贏大獎、珠寶大盜、驚天大到、電鋸之吻、連環、頑固的強盜血線、鮑伊男孩、頭號通緝、西部決鬥、邊界、爆炸賞金比爾、末日都市、藏寶藏、大盜歸來、本吉維加斯、西部劫匪、塔可列車出軌、記住古拉格、現金卡車、狂野子彈等84種遊戲。

QT電子老虎機種類遊戲

有邁達斯之手、水牛托羅、維京人之猛虎出籠、公路777、草裙舞、通緝及百搭、蠻牛之書、西部歹徒、骷顱樂隊、天鵝座、鬼門關、生日快樂、游獵尋金、安息之城、阿育王、可汗之劍、粉象、苦難神殿、酒神金色盛宴、奧丁的賭注、金字塔使者、金蟒、強大面具、巫毒黃金、搖滾之神、外星訪客、氣禪之花園、超級7、海盜王國、厄瓜多爾黃金、櫻花俠女、水下怪獸等2217種遊戲。

QT電子黃金種類遊戲

有擊敗野獸之格里芬的黃金、魔法小豬、加德滿都金、遺產黃金、錢龍、金幣9、祖魯黃金、阿茲特克王朝、銀行培根、礦坑奪寶、淘金樂、荷魯斯之眼、滿貫金財神、神龍吐珠、金幣15、賞金獵人、百萬財富、黑河淘金、YO-HO神秘島、至尊寶玉、大獎狂潮、苦難礦工、更多百搭、水牛日落、五個財富獎池、熔金、小丑女、寶石電梯、巨龍損落、猴子的金幣、福虎生風、黃金狂熱、好運青蛙等152種遊戲。

QT電子掉落符號種類遊戲

有維京人之猛虎出籠、草裙舞、天鵝座、金錢農場、鬼門關、游獵尋金、強盜寶藏、科巴重生、嘉年華女王、加德滿都X、巫毒黃金、搖滾之神、冷帶島嶼、阿努比斯之手、海盜王國、厄瓜多爾黃金、遺產黃金、勇氣的救贖、兔月、太空邏輯、糖果大勝利、許願小精靈、寶石電梯、保持冷靜、黃金雕文、珍珠港、憤怒的小鳥、聖誕老人的工廠、灰太狼、破箱達人、諸神之旅、阿茲台克等364種遊戲。

QT電子神秘種類遊戲

有蠻牛之書、粉象、巫毒黃金、埃及公主之書、埃及旋轉、權杖女王、靈魂之書、法老的寶藏、宇宙超新星、瑪雅黃金、金星、北神殿獎勵購買、命運特工、財富淑女、皇室化裝舞會、星辰、印度珍珠、瑪雅寶藏、愛爾蘭周末、偵探謎語、森林之夢、守護者、瘋狂螢火蟲、龍王國、跳躍水果、心靈法院、秘密符號、秘密叢林、太空岩石、黑森林、螢火蟲、骰子大冒險、超級消除王等153種遊戲。

QT電子神話種類遊戲

有蠻牛之書、宇宙之戰、埃及不朽之尾、埃及眾神、太陽之力、劍與聖杯、吸血鬼獵人、拉神的寶藏、三星報喜、金龍送寶、黃金警報器、龍女、英雄聖殿、超巨阿特拉斯、雅典娜繼承者、精靈公主、杰拉德戰局、尼羅河的法老、亡靈朝聖者、瓦爾哈啦、勝境托爾、眾神時代、祝福的火焰、龍語者、萬神崛起、龍七、龍玉、齊天大聖、黃金帝國、雷擊、中古四象、雷霆之輪、亞特蘭蒂斯之雷等241種遊戲。

QT電子再旋轉的遊戲種類

有十字軍、烈日火焰、野火小姐、24K黃金神龍、武士道公主、巴爾伯理髮師、魔法森林、大小角、金幣9、老虎寶石、鬥牛將軍、埃爾帕索槍戰、里約嘉年華、超級7轉運、黑狼、水果燈換片、小辣椒、致命毒蘋果2、雙彩虹、阿肯那頓的寶藏、斷骨、連環、黑豹、櫻花女俠、鑽石淘汰賽、雷神之垂、金剛鈔票、阿爾法鷹、淺入夢鄉、搖滾朋克、命運的斯巴達、塔克列車出軌等552種遊戲。

QT電子冒險種類遊戲

有海盜與掠奪、寶藏島、漁民樂、瑪雅寶藏、佐羅的力量、雨果傳承、海盜安妮、浪漫鬥牛、賞金POP、印第安納的任務、法老的詛咒購買功能、黃金狂熱、熱錢箱、雅典娜之盾、芬妮根強盜、紅寶石獵首、特工51、警察隊、北歐人、浣熊傳說、史詩傳說、海之女皇、法老的詛咒、天空獵人、旋轉海、公主之書、黃金迷城、霓虹牛仔、歡樂寶藏、光之樹、海盜旗幟、地中海海盜等161種遊戲。

QT電子購買獎勵的遊戲種類

有太平洋黃金、維京之怒、角鬥士傳說、詛咒之海、樹懶農場、呆瓜派對、奮鬥士5、銀行培根、擾、烈日火焰、7號高速公路、暴食、神秘寶珠、眾神遺物、愛的宣誓、水牛堆疊與同步、小丑燈籠、戰艇、山姆之書、重創、蠻族之怒、生而狂野、賞金獵人、佛森監獄、真邪教、凱倫食人秀、亡命金絲雀、仙境冒險、豪華小丑、神廟奪寶、掉落大作戰、小丑彩虹、黑暗恐懼、叢林寶藏等632種遊戲。

QT電子動物種類遊戲

有川普史詩級豪華、飢餓鯊魚、阿斯德克戰士公主、瘋狂子彈、搖滾香蕉、財富之旅、天庭天職、印第安納的任務、夢之谷、神之手、非洲牛羚、郊狼尋寶、海盜猴、龍捲風、古怪野物、雨林魔法、狂野霸主、狩獵追逐、泰翡翠、天空小豬、衝浪區、蓬鬆游騎兵、獅子王、魔幻熊貓、敲碎的雞蛋、加納大獎、夏日渡假村、八爪寶藏、小胖金錢、復活節彩蛋、黃金傳說、核世界等276種遊戲。

QT電子亞洲種類遊戲

有可汗之劍、傳承、蓮花之神、將軍之劍、黃金武士、八方女神、天仙送福、勇士之路、夏日慶典、霓虹上海、木芥子POP、忍者水果、彈珠女孩、刺青夫人、劍的元素、北派功夫、決戰相撲、福氣、狂野學校、花火祭、奇珍異寶、猴子POP、悟空尋寶、數來寶、不朽的將棋、殭屍、紅包、怪物的世界、王者風暴、壽司一田、火龍特務、打棋、夢之谷、年娃和春泥、巫女節等129種遊戲。

熱門QT電子遊戲玩法介紹

QT電子:邁達斯之手

QT電子:邁達斯之手

在希臘神話中,邁達斯的傳說是一個關於貪婪悲劇的神話。作為古代弗里吉亞王國的統治者,邁達斯是一位對黃金和奢侈品痴迷的國王,他大部分時間都在數他的金幣。有一天,邁達斯許了一個願望,要求他所碰的一切都變成金子。意識到自己的要求實現了,邁達斯原本是欣喜若狂的,但當他伸手抱住自己心愛的女兒時,她卻變成了一尊金色的雕像。邁達斯感到震驚和恐懼,並向眾神祈禱能從他身上奪走這個詛咒。

QT電子:邁達斯之手

邁達斯之手遊戲介紹

我自己很喜歡QT電子出產的遊戲,因為介面很清晰,且簡單明瞭,風格根遊戲動畫也很好看,不會看起來很複雜,此外,QT電子有一個特別的功能非常好,就是自動化旋轉進入獎勵模式是可以暫停的,這樣就不會錯過種大獎的機會,不過也要特別注意,假如你停留的時間太久可能會斷線,以這款遊戲的回報率來說高達96%,這個數值還錯不錯,不過這款遊戲我覺得不只有96%的回報率,雖然說回報率根總賠率來說,比較高的遊戲也有,但這款遊戲可以長期霸佔在熱門排行榜裡,就是因為撇開這些數據真的可以贏得大獎,另一方面就是一些體驗的遊戲場也可以玩到邁達斯之手,所以這也是他為甚麼會這麼受歡迎的原因,無論你是新手玩家獲是資深玩家,建議可以來玩。

邁達斯之手遊戲技巧

這款老虎機機台算是非常穩定的遊戲,整體來說,邁達斯之手的開獎綠曲線比較平滑,有一些老虎機比較極端,要不是沒有中獎,要不是就中一大把,而這款老虎機不會有這方面的問題,在中途還是會開出一些小獎項,且如果在吐分期的時候,也很容易吐出一段時間,另外只要轉到百搭都有機會贏個幾十或幾百倍,甚至不需要進入獎勵遊戲也有機會中獎,主要是百搭連線還給倍率,1個百搭有2倍的額外乘數最多5個百搭可以達到32倍額外乘數,如果單一一條線是5個百搭原本就有75倍賠率再加上額外的32被乘數,是可以達到2400倍的高額賠率真的是非常誇張,獎勵遊戲部分則是每次旋轉只要有百搭符號就會鎖住,3個獎勵符號可以轉10次,4個15次,5個20次,基本上開到20次的免費遊戲那這把應該可以上看千倍賠率。

QT電子:維京人之猛虎出籠

QT電子:維京人之猛虎出籠

與你的維京人一起踏入冒險之旅,一起尋找掠奪並為自己爭取財富,華麗的捲軸設定在一搜穿越藍色海洋的維京船上,每當船體和海浪碰撞時,水花就會形成白色泡沫,且上升,你有想過嗎?你的冒險之旅會有多成功嗎?一起來探險吧!

維京人之猛虎出籠遊戲介紹

此款遊戲採用不同且常用的網格格式,因為他有六個捲軸,頂部有一個水平旋轉,最低投注從0.20積分開始,每次旋轉就高達1000,若你想要放鬆一下,就能切換自動撥放功能,這項功能就會自動為你旋轉捲軸,對於其他任何事情,就能單擊標記為I的按鈕,因為他會打開賠率表單。這款遊戲的回報率居然高達96.5%,可以說是非常高,還可以隨時購買獨特的功能和可飆升至117649種不同的獲勝方式賠率表,而無限贏獎在免費旋轉中,無限贏獎翻倍乘數就會啟用,且在每次贏獎後增加。

QT電子:維京人之猛虎出籠

維京人之猛虎出籠遊戲技巧

必須留意錘子符號,因為它們全部出現時會隨機變成相同的符號,會為你打開更多尋寶致富路線,海洋之戰免費旋轉功能是通過登陸4個分散符號觸發的,它將獎勵12次免費旋轉。如果你不耐煩,也可以決定隨時購買這項功能,在你激活它之前,不論是通過自然贏得它還是通過購買它,都能夠博弈以獲得增加免費旋轉次數或開始時的乘數的機會。不過,假如你輸掉了遊戲,就會被帶回基礎遊戲,每當你連續贏兩次時,乘數將增加1,而通過登陸FreeSpinsScatter符號,還可以獲得額外的免費旋轉,免費旋轉和乘數可以達到的高度是沒有上限的,在維京人之猛虎出籠中調整您的免費旋轉回合,贏取更高翻倍乘數或更多旋轉次數。就算你是一位經驗豐富的資深玩家,也很建議你玩這款維京人之猛虎出籠遊戲。

QT電子:通緝或百搭

QT電子:通緝或百搭

在扭曲的樹幹,通緝或百搭老虎機捲軸後面的沙漠陽光下烘烤,相對基本的符號包括經典標誌,例如撲克牌、威士忌酒瓶、現金袋和蒙面強盜,這款遊戲是來自狂野西部主題配有義大利風格音樂的QT電子熱門遊戲。這是一款高度不穩定的狂野西部冒險遊戲,也包括獎勵功能,裡面還有黏性百搭符號的免費旋轉,隨機乘數和重新旋轉能夠幫助你獲得12500倍的投注,加入歹徒在頂級娛樂城跨桌面和平台上的最新搶劫。

通緝或百搭遊戲介紹

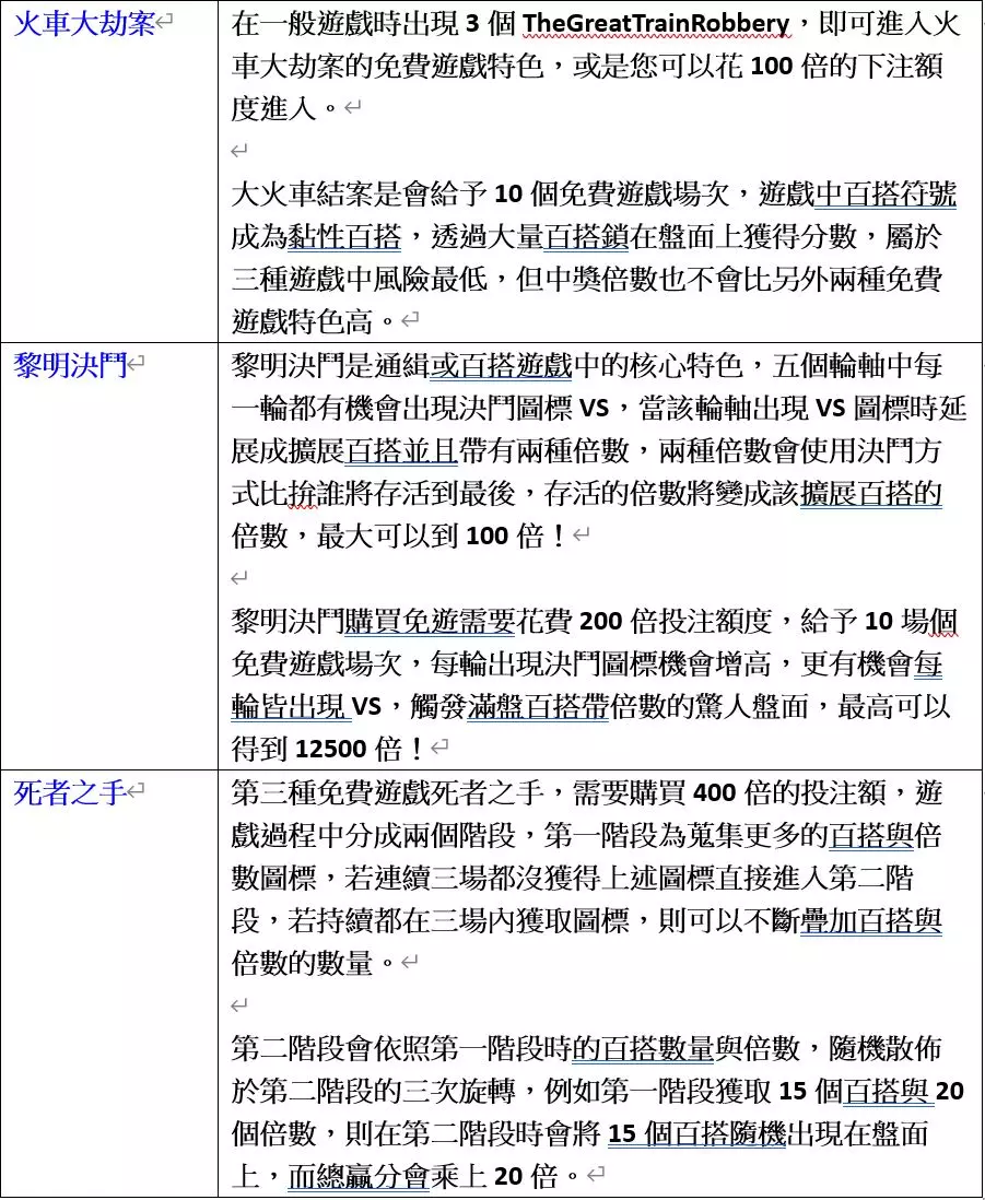
一共有三種免費遊戲模式,分別是火車大劫案,黎明決鬥、死者之手三款,特色各異而需要購買的倍數額度也不同,分別需要100倍、200倍、400倍的投注,除特色迥異外它的風險也不同,下面會一一介紹三種免費遊戲的風險及玩法介紹。

QT電子:通緝或百搭

通緝或百搭遊戲技巧

這是一款5軸15線遊戲,你可以花0.20到100的錢玩,如果你想要跳過基礎遊戲並直接進入一些紅利活動,建議購買選項的費用為你下注的80倍至400倍,具體取決於功能。如果需要,百搭符號能夠代替其他符號來提供幫助,如果可以形成勝利,VS符號會擴展到它落在的任何捲軸上,然後兩個動畫歹徒出現在捲軸上,每個都有2x到100x範圍內的乘數,在槍戰之後,倖存者獎勵他的乘數。

任何三個或更多位置的火車大劫案符號都會獎勵十次免費旋轉,並始終帶有黏性百搭符號。還可以在DuelatDawn回合中獲得十次免費旋轉,並且在通緝或百搭老虎機的此功能期間會出現更多VS符號。而死亡散佈符號通過重新旋轉讓遊戲變得生動起來,這是一個兩階段功能,你能夠在一系列重新旋轉期間收集荒野和乘數,然後這些會在3次Showdown免費旋轉中隨機出現。

通緝或百搭遊戲建議你購買第二種特色方式,第二種雖然風險比較高,但可以用比較低的投注金額去購買,只要同時出現3個VS且連成一線就一定會賺錢,如果出現5個VS,那麼你就會獲得人生中倍數最大的紀錄。也因為這樣這是年度最熱門的遊戲之一,多種免費遊戲特色提供玩家們去選擇,如果你喜歡冒著高風險,納一定要選擇第二種免費遊戲,拚一個讓你享受全屏百搭的快感。

QT電子:奧丁的賭注

QT電子:奧丁的賭注

奧丁因為在一場與戰神提爾的戰鬥中獲勝,而獲得了戰神的稱號,奧丁雖然很少參加戰鬥,卻是一名戰略加,他經常利用計謀戰勝敵人,為了獲得知識,曾經用一隻眼睛換得一口智慧之泉的泉水,也因為獨眼的關係,他都會戴上一頂關邊的帽子,也有人稱他為戴著寬邊帽的男人。

奧丁的賭注遊戲介紹

這款是以北歐神話為背景的4*6轉軸老虎機,你會發現自己處在世界樹的根部,且靠近密米爾之井神殿的入口,而你最高可以贏得多達19333倍的獎金,還有神秘功能、萬能符號賠率、帶有粘性贏獎的獎勵遊戲以及漫遊萬能符號堆疊。

奧丁的賭注遊戲技巧

這是一款具有466種關聯賠付方法的4×6視頻老虎機遊戲,萬能符號攜帶乘2倍率並替代所有其他符號,而神祕功能是隨機觸發基本遊戲裡的黏性贏獎特色,在黏性贏獎特色裡,相關的賠付方法裡的任何贏獎符號都會被鎖定,其他符號裡都會被重新旋轉,繼續重新旋轉,直到沒有其他贏獎符號被鎖定為止。在獎勵遊戲時可以獲得3個Scatter符號可贏得獎勵遊戲,包括10次免費旋轉,在獎勵遊戲中,每次贏獎都會觸發黏性贏獎特色,在獎勵遊戲中,3個Scatter符號可獎勵額外5次免費旋轉。

漫遊萬能符號堆疊,在獎勵遊戲中覆蓋整個滾軸,每次旋轉,它會隨機移至其他滾軸並在黏性贏獎特色期間鎖定位置。蓄能萬能符號,在獎勵遊戲中,蓄能萬能符號的倍率也將添加到漫遊萬能符號堆疊中。倍率在遊戲的剩餘時間保持不變,並隨著倍率值累加而增加。

QT電子:金錢農場

QT電子:金錢農場

以農場為主題的遊戲版面,在裡面彷彿可以看見很多動物生活在農場裡,有綿羊、山羊、小狗、小豬、小牛,還有小雞,背景是以農場為主,農場裡擁有一片寬敞的場地,可以看見風車,還有到稻草,玩起來非常輕鬆自在,就像在農場裡優游自在一樣,完全沒有壓力,你也準備好要來農場冒險了嗎?

金錢農場遊戲介紹

這是一款有著六個級連軸和一個水平頂部轉軸的老虎機遊戲,最多有117649種贏獎方式,轉軸1和6各有2至7個符號,而轉軸2、3、4、5可以有2至6個符號加上最頂部的一個額外符號,FEATURE裡包誇無限增加倍數的免費旋轉,在基礎的QT遊戲中,WINMILL和擴展百搭符號,以及在免費旋轉或基礎遊戲期間都可能會出現MYSTERYREVEALFEATURE,且這款遊戲的回報率高達96.64,非常的高,真的很容易中大獎,最高賠付金額是100000乘上總投注額,在1000000000次模擬回合中實現。

金錢農場遊戲技巧

所有獎金乘以倍數值裡,如果有更多擴展百搭符號既可以促成獎金,額這些符號的倍數就會相加,且應用在你的獎金上,在免費旋轉上會出現四個以上的分散符號,這會觸發最多10次的免費旋轉,一開始倍數最多就是5倍,在免費旋轉期間,起始倍數在每個級聯上會增加1。

你知道嗎?免費旋轉博彩中,在免費旋轉開始之前,玩家有機會投注並增加免費旋轉的次數和起始倍數,在免費旋轉輪盤上投注,贏得座多27次免費旋轉,且從輪盤上贏得的免費旋轉添加到初始次數中,在倍數輪盤上下注,可以獲得最多20倍的倍數,這是起始倍數再添加到輪盤獲得的倍數值。你也能挑選在免費旋轉上或乘數輪盤上投注,以增加免費旋轉和初始乘數數量,只要按下按鈕,就能在玩全部投注的情況下開始旋轉,如果輪盤停在紅色區域,就無法訪問,你就必須返回基礎遊戲。

QT電子:擊敗野獸之格里芬的黃金

QT電子:擊敗野獸之格里芬的黃金

格里芬是一個希臘神話的虛擬動物,是一種鷹頭獅身且有翅膀的怪獸,雄鷹是飛禽之王,獅子是萬獸之王,格里芬即是王中之王。在建築圖案里,格里芬通常以一隻長著四隻腳、一對翅膀、擁有豹子頭或者鷹頭的神獸形式出現,它們居住在從現代烏克蘭延伸至中亞的斯基泰草原,在那裡金子和寶石的儲藏量非常豐富。格里芬負責看管金礦和暗藏的珍寶,要是有陌生人靠近想要挖掘金子或寶石時,就會撲上前去把他們撕成碎片。

擊敗野獸之格里芬的黃金遊戲介紹

這一款QT電子遊戲超級推薦,因為超級會爆分,比魔龍傳奇還要爆分,也因為只要進入免費旋轉,免費選轉次數就能在遊玩時有增加的機會,而且增加免費選轉次數的機會很高。從10次免轉到2.30次都不奇怪,大家都知道一進免轉,金錢就會來,這個讓你有更多的免費旋轉機會,可想而知你就多了更多賺錢的機會。曾經我用100多轉進去玩這一款老虎機,轉4元的進去免費旋轉,拿到快1萬1的錢,這樣大家就知道這款QT電子遊戲有多會爆分了,只要兩個連在一起,獎金就會翻倍,真的是超級推薦各位愛玩擊敗野獸之格里芬的黃金遊戲的玩家們。

擊敗野獸之格里芬的黃金遊戲技巧

這款QT電子遊戲的本金限制也不高,就算玩家的本金較低也有低單注的選項,中大獎的機會一樣蠻高的,因為在免轉增加選轉次數時,還可以增加乘數倍數,只要進免費旋轉,可以增加多次的免費選轉次數真的加分不少,對於喜歡玩QT電子遊戲的玩家們一定要試試。

獅鷲徽章符號包括Scatter符號和萬能符號,能在基本遊戲中替代任何其他符號。獎勵遊戲可以獲得3個獅鷲徽章符號可贏得獎勵遊戲和10次免費遊戲,漫而游萬能符號在獎勵遊戲中,漫游萬能符號可替代任何其他符號,並在獎勵遊戲的剩餘過程中保留在滾軸上,且每次新的免費旋轉之前,就會漫遊到相鄰位置,在含有一個或以上漫游萬能符號的一條或多條贏獎賠付線上旋轉,就會贏得1次額外的免費旋轉。萬能符號倍率帶有1倍以上的倍率,在含有漫游萬能符號的一條或多條賠付線上旋轉贏獎後,其倍率增加1,含有漫游萬能符號的贏獎均會乘以倍率。

QT電子:武士道

QT電子:武士道

如果你非常喜愛日本武士千萬不能錯過,武士道是歷史悠久的日本文化遺產,塑造出日本武士的道德倫理觀念和行為準則,這種精神對於日本文化產生深遠影響,體現了對忠誠、義勇、尊重和名譽的追求。武士道精神是日本武士所秉持的核心價值觀,蘊含義、勇、仁愛、禮節、誠實和名譽等特質,也是武士對正義和道德的堅守,勇要求武士在戰場上英勇無畏的精神。

武士道遊戲介紹

擁有高達12288種獲勝方式,卷軸3上有4行高的Wild圖案,轉出時,它將始終推進至變為完全可見,Wild每推進一步,獲勝倍數便增加1,符號還可以替換Bonus以外的任何其他符號。卷軸2、3、4和5上有單個位置的Wild,它們可以替換Bonus圖案以外的任何其他圖案。在卷軸3上會切成2個Wild,在卷軸4上會切成3個Wild,在卷軸5上會切成4個Wild。在ShogunSpins和GeishaSpins中,還可以將自身向下覆制到最下面一行,然後再進行切分。

武士道遊戲技巧

如果在堆疊的Samurai圖案轉出的同時轉出Bonus圖案,它們會將自身轉換為卷軸上出現的最高賠付圖案,此外,它們還會將所有數值較低的堆疊Samurai圖案轉換為卷軸上出現的最高賠付圖案。轉出3個Bonus圖案時,將獎勵8次ShogunSpin。轉出額外的Bonus圖案時,將獎勵+1次ShogunSpin,每次旋轉都確保在卷軸2、3、4或5上轉出至少一個Wild,在ShogunSpins期間轉出TheWildGeisha可以升級到GeishaSpins,也就是獎勵等於獲得的倍數的額外次GeishaSpin。

如果在轉出TheWildGeisha的同時轉出3個Bonus圖案,就會獲得8次GeishaSpin,對於TheWildGeisha的每次推進,都會獎勵一個黏性倍數,在功能的其余部分,會固定在其位置,把獎勵等於倍數的額外次GeishaSpin,假如轉出額外的Bonus圖案,就會獎勵+1次旋轉,如果在獎勵模式下轉出額外的Bonus圖案,將獎勵+1次GeishaSpin,每次旋轉都確保在卷軸2、4或5上轉出至少一個Wild。QT電子武士道遊戲的最高賠付是基本投注的 30000倍。當總獎金超過此額度時,Shogun/Geisha Spins將結束,並獎勵30000倍的基本投注。

QT電子:可汗之劍

QT電子:可汗之劍

可汗作為首領的頭銜,一開始,可汗只領導相對較小的部落實體,通常在廣闊的蒙古和中國北方草原中或附近,游牧民族幾乎無窮無盡的遊行進入鄰近定居地區的歷史,有些人在一段時間內設法建立了一些重要的公國,因為他們的軍事力量一再證明對東亞和中亞等地區的國家構成嚴重威脅。

可汗之劍遊戲介紹

這是款擁有五個捲軸和10條賠付線的QT電子遊戲,且還擁有許多免費旋轉的獎勵遊戲、再次觸發、擴展符號和遞增乘數,而且玩家的回報率高達95.36%,非常的高。所有遊戲獎金和贏獎組合都會依照賠付表進行賠付,每條賠付線只會賠付最長的贏獎。獎勵遊戲是由三個或更多件符號所觸發的,觸發或再次觸發獎勵遊戲時,會依照賠付表所獲得隨機次數的免費旋轉,將隨機挑 需俺除劍符號以外的任何符號,讓成為剩下的獎勵遊戲中的擴展符號,假如你所選的符號已經啟動擴展符號,那麼在剩下的獎勵遊戲中就會成為該符號應用的一個乘數,在獎勵遊戲中,兩個或更多件符號就會再次觸發獎勵遊戲。

可汗之劍遊戲技巧

劍符號是SCATTER符號和WILD符號,並代替基礎遊戲和獎勵遊戲中的所有符號,但獎勵遊戲中的擴展符號贏獎除外,包括免費旋轉的獎勵遊戲由3個或更多劍符號觸發,觸發或再次觸發獎勵遊戲時,將贏得隨機次數的免費旋轉,包括5、7、8、9、10、12或15次免費旋轉,在獎勵遊戲中,2個或更多劍符號將觸發獎勵遊戲。擴展贏獎是觸發或再次觸發獎勵遊戲時,就會隨機選擇除劍符號以外的任何符號,讓這成為剩下的獎勵遊戲中的擴展符號,如果所選符號已是啟動的擴展符號,就會為該符號應用一個乘數。遞增乘數是在擴展贏獎特色期間,乘數將應用於包含擴展符號的所有贏獎,擴展符號的乘數最高可達到3。

QT電子:金字塔使者

QT電子:金字塔使者

金字塔是建築的經典之作,古埃及人埋葬國王和王后的陵墓,雖然希臘人與古羅馬人大多輕蔑埃及有著動物頭的神祇,就把這視為古怪且原始的東西,阿努比斯是金字塔使者的守護神,在木乃伊製作的葬禮儀式期間祭司常會帶著胡狼面具支撐著直立的木乃伊,也因為這樣金字塔使者阿努比斯是古埃及死者之神,同時也扮演著測量員的角色,就是天秤的守護者,而圖片上身體是以白色為主,代表著潔白的心靈,也代表著重生的意思。

金字塔使者遊戲介紹

這是一款擁有五個滾軸和15條賠付線的視頻QT電子遊戲機台,遊戲裡具有賠率萬能符號、漫遊萬能符號、以及擁有免費旋轉的獎勵遊戲,和黏性重新旋轉特色,而且金字塔視者的遊戲回報率有96.17%,難怪是眾多玩家都推薦的賺錢遊戲,如果在一次免費旋轉過程中蒐集到3個SCATTER符號,包括黏性重新旋轉,就會獎勵額外5次的免費旋轉,簡直太棒了,而且獎勵遊戲會觸發獎勵遊戲的旋轉使用一樣的投注,但是如果遊戲發生故障,所有受影響的投注和賠付線就會視為無效,但是你知道嗎?金字塔使者的最大投注倍率居然高達10000,難怪大家都推薦,不過如果達到了限制額度,那麼遊戲回合就會立馬終止,且不會賠付額外的獎勵,這一點你需要注意。

金字塔使者遊戲技巧

Wild符號是萬能符號,可替代除Scatter符號以外的所有其他符號,含有萬能符號的任何賠付線的倍率取決于賠付線中的萬能符號數量。Scatter符號

3個或更多Scatter符號將觸發獎勵遊戲,旋轉次數取決于該旋轉中符號的數量,而Bonus遊戲在每次賠付線贏獎可激活一次黏性重新旋轉特色,從而有機會獲得更多贏獎符號,贏獎符號將被鎖定,而其餘符號將重新旋轉,在一次免費旋轉中收集3個Scatter符號可額外獎勵5次免費旋轉,在獎勵遊戲期間,萬能符號會保留在滾軸上,每次重新免費旋轉前,萬能符號會漫遊到新的位置。

要特別注意,萬能符號賠付線中有一個萬能符號就會給予兩倍的賠率,如果有兩個萬能符號就會給四倍的賠率,如果有三個萬能符號就會給八倍的賠率,如果有四個萬能符號就會給16倍的賠率,很幸運的如果有五個萬能符號就會給你32倍的賠率。黏性重新旋轉的特色就在獎勵遊戲中,任何賠付線贏獎都會觸發黏性重新旋轉,在這個期間賠付線的任何符號都會被鎖定,其他符號就會重新旋轉,也就代表重新繼續特色遊戲,值到沒有其他贏獎符號被鎖定為止,或是滾軸上所有可能的位置都被鎖定完畢。

如何破解QT電子遊戲
如何破解QT電子遊戲

QT電子遊戲在富88娛樂城當中分為三個破解主軸:機台類種、遊戲主題、賠率數線圖,當遊戲廠商把機率調整為40%玩家獲利、60%莊家獲利,那麼本金擁有100元時、切割為每一局投注10元、總共投注10局,遊戲當中會遇到3至5局的派彩,5至7局的不派彩結果、最終玩家剩款機率為20至40%的損失,所以在挑選遊戲機台時那麼也相對著選擇出了自己的結果。

機台類種:QT電子老虎機遊戲主要分為多線賠率老虎機、單線賠率老虎機、轉軸賠率老虎機。

多線老虎機:玩家勝率25%、莊家勝率45%、彩金占比30%,所有的玩家雖然贏率非常低、不過通常都會被高額的彩金所吸引,所以挑選多線老虎機遊戲會比另外兩個多上許多。

單線老虎機:對於玩家來說輸面試40%、贏率士20%、另外的40%設定為不穩定機率,單線機台屬於一個較機率的遊戲機台、不過因為傳統的典故,還是有部分玩家喜愛。

轉軸老虎機:為統一開盤的老虎機轉軸,這種機台非常不建議觸碰,莊家盤口會統整投注金額、投注金額較低的一方,10局遊戲中只會有2至4局開出投注方較多的賠率方勝出,不過因為玩家看不到總投注金額、所以都為莊家後台電腦直接計算。

遊戲主題:新設計出的老虎機遊戲主題、基本上這種遊戲上架的半年之內時間都不太建議去遊戲與接觸,對於電子娛樂公司來說要不斷創新來吸引玩家、當然這些新機台就是賺錢的主流來源,所以通常機台設定的前幾會調整為+5%以上,當第二天、第三天的玩家者超過一定數值就會馬上調整為-10至-15%,然後莊家就可能在不明顯狀態下成為最大的收益者。

賠率數線圖:這個觀察參考值主要依照新QT電子老虎機遊戲來觀看、有些新版的機台設定中會調整賠率給付計算或者線條的賠率放置會與原本的機台版本不同,通常發生為實體賭場為主,線上娛樂城屬於同型式複製在修改主題、所以賠率給付線較不會修改。

QT電子遊戲玩法簡介

當你在玩QT電子遊戲時,都會有遊戲說明,當你坐下來玩之前,需要先搞懂中獎說明,再決定要不要玩這款遊戲,以下幾個重點你需要注意。

1.先看機器的最小下注額。

2.下注倍數:1、2、3倍。

3.中獎組合:下注1、2、3倍所贏數目的不同。

4.吃角子電子老虎機:最簡單、普遍的一種賭法,拉一下手把,或按一下按鈕,3個圖案相同就中獎。

5.複合電子老虎機:「中獎額」和「下注」成正比,適合新手玩,這種QT電子老虎機不會因為你每次只投一個硬幣而降低你贏錢時的賠率,例如:出現一行檸檬時,你下注1個硬幣→贏10個硬幣,下注2個硬幣→贏20個硬幣,依此類推。

6.獎勵型複合電子老虎機:玩法同上,適合每次想下注3個硬幣的玩家,當你一次投3個硬幣,而且中頭獎時,你會得到額外的獎勵。例如:複合電子老虎機:下注3個硬幣→贏3000個硬幣,獎勵型複合電子老虎機:下注3個硬幣→贏10000個硬幣。

7.多線式電子老虎機:多條線能夠自由挑選,不過只有你選擇了的線中獎,你才中獎。

8.買多賺多電子老虎機:讓人迷惑不解的電子老虎機,每次投一個贏幣激活一條特定的賠線,你需要投三個硬幣才能贏得頭獎。例如:七姐妹電子老虎機投一個硬幣→出現一行櫻桃你才贏。投二個硬幣,出現一行櫻桃或一行巧克力你才贏。投三個硬幣,三個7出現你才贏得頭獎。如果投一個硬幣而出現三個7,你贏不到任何東西。

9.累積式電子老虎機:把玩家投入的錢抽取一定數量放入累積獎金之中,形成巨額獎金。大獎只有下3倍的賭注才可能得到。如果不下三倍的賭注,就不要玩累積式電子老虎機。

10.連線吃角子電子老虎機:利用電腦連線,累計各賭場中的吃角子電子老虎機的獎金,一但拉中了大獎,常有超高的獎金出現。

11.高賭注吃角子電子老虎機:每把下注500元的機器,這種機器收百元現鈔及信用卡,通常,高賭注吃角子電子老虎機的贏率比較高,建議一般人勿輕易嘗試,以免傾家蕩產。

QT電子遊戲破解攻略技巧

QT電子遊戲玩法是非常簡單的,是個很有趣的遊戲並容易學習。實際上沒有任何可靠的游系策略,只有基本的遊戲規則,這能幫助你更好了解怎麼贏得利潤機會,當你在玩QT電子遊戲時,最好是使用各種優惠活動,也要好好閱讀相關規則,並且依照自己資金下去遊玩。

利用優惠和促銷活動,要充分利用你的QT電子遊戲,你還應該檢查往上賭場的定期優惠和促銷活動。通常,新遊戲支持特殊促銷活動,或者當你填寫自己的帳戶時,你就會獲得示例,保持這些優惠,可以幫助你提高你的機會,讓你在網上電子老虎機玩,而不會冒險你自己的錢。

QT電子老虎機遊戲規則玩法

基本上線上博弈平台的QT電子遊戲有三個獲五個卷軸,這些可以是機械獲數字,在這些捲軸上也有一些符號存在,且當特定順序獲數量的符號被擊敗之後在各捲軸上,就會出現適當的獎金,在具有三個卷軸的QT電子遊戲機上,實際上是需要出現三個相同的符號,且也有一些特定的符號,能夠得到這些獎金,獎金因為機器而不同,只要已經啟動了隨機產生器,也就是捲軸的旋轉,玩家就不可以影響遊戲的結果,也因為遊戲規則非常簡單,自動機已經開始在每旋轉一次就是投入一分錢,直到今天的QT電子遊戲非常流行,特別是數字符號的老虎機機台。

QT電子老虎機機率

你要知道吃QT電子老虎機器的輸贏是由電腦所控制,所以中獎的機率是由賭場所設定的。機器的勝率設定都一定要經過公證機構去檢定,所以是公平公正的,機器的線越多,就越有機會贏得,這只是桿決問題,可不可以真的贏錢是你在挑機台的時候就注定了,玩一台QT電子老虎機,在第6、8、10、12次都沒拉出任何獎時,就換另一台玩。

如果在同一間遊藝場拉了四台QT電子老虎機都不出獎,就換一家玩,你必須分散風險,每次下注低額度在不同線比較容易中獎。最重要的一點是用固定的錢投注玩,輸掉這些錢後就停手,贏錢時先把本金收起來,再用贏來的錢繼續玩!以下這幾項重點你要記住!

1.QT電子老虎機器的輸贏是由電腦所控制,所以中獎的機率是由賭場所設定的。

2.機器的勝率設定都必須經過公正機構檢定,所以是可相信的。

3.機器的線愈多,就越有機會贏錢只是感覺而已,能不能真的贏到錢在選機器時就命中注定了。

4.玩一台電子老虎機,於第6、8、10、12次都沒拉出任何獎時,就換另一台玩。

5.如果在同一間遊藝場拉了四台電子老虎機都不出獎,就換一家玩。

6.分散風險,每次下注低額度在不同線比較容易中獎。

7.最重要的一點:用固定的錢投注玩,輸掉這些錢後就停手,贏錢時先把本金收起來,再用贏來的錢繼續玩!

QT電子BONUS遊戲介紹

接下來為你介紹最特別的QT電子遊戲,這種遊戲有3種倍BONUS遊戲,市面的老虎機大多只有一種三種模式由左而右分別是高風險高報酬,平均型以及低風險低報酬。

QT電子高風險高報酬

獎勵8次免費旋轉,在自動旋轉開始前,一個隨機指定的符號會變成神秘符號,當選定中的符號落在捲軸2至6任意位置時,其位置不動並在轉動結束前變成永久的神秘符號,所有的神秘符號在每次旋轉後都轉換成同樣的符號,如果被變成神秘符號的符號在一開始掉落時就達成獲利,會在轉換發生之前支付獎金,然後在轉換後再次計算贏利,如果神秘符號湊滿一列將多增加一次旋轉機會

QT電子平均型

獎勵10次免費旋轉,會落在捲軸3和4上的Wilds會直接填滿整列,並且獎勵1次重新旋轉,每當有達成連線時,整條百搭將會多翻一倍,只要構成盈利或者有第二個百搭落在捲軸3或4上,旋轉就會一直持續下去,不扣免費次數,如果盈利同時包含兩條WILDS,計算方式為兩條WILDS當下的倍數相乘。

QT電子低風險低報酬

獎勵12次免費旋轉,捲軸2至5是特殊捲軸,包含椰子符號和乘數收集,掉落的椰子箱會添加1到3個椰子至捲軸2至5上方的椰子發射器,每收集2個椰子,相應捲軸上的野生符號的翻倍器增加和紅色進度表增加1格,WILD的倍數將會比照椰子箱的倍數,當進度表的3個紅色格子全部填滿時,獎勵3次額外的免費旋轉並重置椰子箱進度,包含多個百搭符號的計算方式是相乘。

遊玩QT電子心得感想

我一定要為你介紹QT電子遊戲,在你玩老虎機機台時一定要購買BONUS遊戲的機制,讓喜歡拼大獎的玩家能省略拉老虎機的時間,直接購買方式可以進入BONUS遊戲,QT電子遊戲BONUS遊戲都算蠻有創意的,建議大家三種都能夠去玩玩看,個人覺得獲獎上限最高的應該會是平均那種玩法,三種模式我親自遊玩都有開出過大獎,不過贏最多錢的一次確時是第一種模式,那次贏了800多倍。

QT電子遊戲破解技巧攻略

QT電子老虎機遊戲「殭屍女王」迎接殭屍女王所伴隨的高額獎金
殭屍女王是QT電子研發的一款以6x4版面及多條固定贏分線為基礎的電子遊戲。具備免費旋轉紅利、符號系列及額外旋轉三大重點特色,該遊戲引領玩家進到一個充滿懸疑及驚悚的遊戲世界。同時,遊戲還新增超級紅利下注選項,為玩家帶來更多策略及中獎的可能性.... 閱讀文章
QT電子老虎機遊戲「聖誕閃電」來一場閃電般的聖誕饗宴吧
聖誕閃電是QT電子經典的6軸、334455行設計的電子遊戲,具備多達3600條固定贏分線。遊戲透過K-BOOST系統、雙重免費旋轉紅利變體,以及K-CASH功能,為玩家帶來多樣且多層次的遊玩體驗,特別適合喜愛節慶風格及多樣玩法的玩家.... 閱讀文章
QT電子遊戲「地穴中的百搭」擴張乘數百搭征服地穴
QT電子開發的「地穴中的百搭」是一款結合探索氛圍的6軸老虎機遊戲,具備40條固定贏分線,並搭配多樣特色機制,其中包含LUCKYLOOPS、免費旋轉紅利以及HYPERBET/BUYBONUS模式,為玩家帶來獨特且多元的遊玩體驗.... 閱讀文章
QT電子老虎機遊戲「狂野工藝」進入傳奇魔獸世界領彩金
QT電子的狂野工藝是一個充滿特色及樂趣的5軸型態電子遊戲,具備將近六十條固定贏分線。其多樣化的遊戲功能設計,像是累積百搭、免費旋轉紅利及特色任務系統,為玩家帶來了多元的策略挑選及延續的遊戲樂趣.... 閱讀文章
QT電子老虎機遊戲「黃金礦工」完成指定任務,免費旋轉獎不完
此款QT電子黃金礦工,有著高達97.13投資報酬率,特色任務系統將幫助玩家完成指定任務領取獎勵,依照各階級所對應至不同的獎勵,這也難怪黃金礦工可成為眾多老虎機玩家的一致首選.... 閱讀文章
QT電子老虎機遊戲「瘋狂維加斯Mini-max」新一代賠付比
QT電子研發的瘋狂維加斯Mini-max是一款以豐富特色玩法及高額報酬為風格的老虎機遊戲。遊戲使用了經典的5x3版位設計,再搭配20條固定贏分線,並新增多層次的彩金系統及紅利模式,為玩家帶來前所未有的遊戲體驗及挑戰機會.... 閱讀文章
QT電子老虎機遊戲「瘋狂維加斯」經典水果老虎機
QT電子開發的「瘋狂維加斯」是一個5×3遊戲版面、大量贏分線的電子遊戲,將創意的遊玩方式及出色報酬完美融合。其創意功能包含K-Cash旋轉、免費旋轉紅利,以及多層級的Cashpot系統,為玩家帶來痛快且策略相融的遊戲體驗.... 閱讀文章
QT電子老虎機遊戲「搖錢樹」特色翻倍乘數符號
QT電子開發的「搖錢樹」是一款以獨特玩法及多樣功能為重點的高返還率電子遊戲,具備多條贏分線。透過翻倍乘數百搭、免費旋轉分紅及任務系統…等特色功能,此款遊戲成功為玩家塑造出一個充滿驚喜及挑戰的博弈世界.... 閱讀文章
QT電子老虎機推薦「虎爪」收集各種老虎獲得彩金
QT電子虎爪是一款使用3×5版面、243條固定贏分線的老虎機遊戲,其特色玩法及多元的獎勵功能讓玩家能夠獲得充滿冒險及高報酬的遊玩體驗。遊戲以獨有的雙倍老虎符號、免費旋轉功能及額外的CASHPOT功能,為玩家打造了多樣的勝利可能性及策略挑戰.... 閱讀文章
QT電子老虎機推薦「英雄聖殿」勇闖英雄聖殿取得寶藏
QT電子研發的英雄聖殿是一款充滿特色的電子遊戲,使用5x3、6x3遊戲版面,並搭配10或20條贏分線,讓玩家可彈性挑選適合自己的遊玩方式。該遊戲以其獨特的超級下注、超級紅利及免費旋轉紅利功能,並搭配高賠付率,成為玩家最愛QT電子遊戲之一合.... 閱讀文章
QT電子老虎機遊戲「超巨阿特拉斯」從泰坦身上爽拿彩金
QT電子「超巨阿特拉斯」是一款相當讚的4×6軸電子遊戲,以高達全遊戲數一數二多的117649條贏分線成為玩家的首要選擇。遊戲內建獨特玩法,包含K-BOOST、K-RAISE、翻滾機制以及免費旋轉紅利,每一種功能都可讓玩家體驗到策略性及娛樂性的完美融合.... 閱讀文章
QT電子老虎機遊戲「地下酒吧」今天就在酒吧不醉不歸
最極致的表演全部將在表演台上!趕緊來跟他們的樂隊一同享受「地下酒吧」的美好夜晚吧!遊戲中富含多樣功能,尤其是K-BOOST功能及獨有的分裂符號,相信絕對可以讓各位玩家在這間地下酒吧獲利滿滿.... 閱讀文章
QT電子老虎機遊戲「天空獵人 賭博功能」二代報酬率更高,制霸天空
QT電子開發的天空獵人 賭博功能,是一款深受玩家熱愛的電子遊戲,將原先一代的玩法及多元的功能更加優化,為玩家提供超群的遊戲體驗,遊戲使用了5×3版面的經典設計,並搭配20條固定贏分線,簡化了遊戲規則,讓玩家更專注在體驗遊戲的樂趣與挑戰.... 閱讀文章
QT電子老虎機遊戲「天空獵人」在天空當個英勇獵手吧
立即加入QT電子天空獵人團隊一同追求獲得獎金及巨大勝利!此款5x3遊戲版面老虎機遊戲搭配了多樣經典功能,吸引各式不同玩家從休閒玩家到VIP會員玩家進行獲利,絕對是各位賺錢的好幫手.... 閱讀文章
QT電子老虎機遊戲「三葉草7號派對」93.39%超高報酬率
三葉草7號派對是一款5軸3列的老虎機遊戲,玩家的首要目標就是透過拉霸卷軸,匹配各式幸運圖案來取得獎勵。該遊戲的風格在於多元的獎勵機制、免費拉霸功能以及額外的彩金輪盤,這些特色增加了遊戲的樂趣及變數,非常適合玩家來體驗看看哦.... 閱讀文章
QT電子遊戲「聖誕老人閃電戰持續長贏」在聖誕節狂歡吧
享受此款QT電子聖誕老人閃電戰 持續長贏的節慶狂歡!開啟聖誕現金罐的愉悅,啟動閃電戰模式。取得現金獎勵並獲得六個等級的現金罐。遊戲具備購買獎金、HyperBet、Multiplier Wilds及擴張的免費旋轉,帶來節慶性獲勝的樂趣.... 閱讀文章
QT電子老虎機遊戲「狩獵追逐:打滾」開啟狩獵模式吧
此款QT電子「狩獵追逐:打滾」,具備超高97.34%投資報酬率,玩家怎麼轉怎麼中!再搭配置身於非洲大草原欣賞精彩的景色及野生動物之場景,玩家將在這款「狩獵追逐:打滾」體驗最真實的非洲生活.... 閱讀文章
QT電子老虎機遊戲「狩獵追逐」非洲野生動物齊聚一堂
此款QT電子「狩獵追逐」老虎機遊戲,盡情探索非洲野生動物,收集各式動物還可以獲得額外免費旋轉次數,肯定是各位獲利的好幫手,這款遊戲還具備多功能,相信各位絕對一玩就愛上.... 閱讀文章
QT電子老虎機遊戲「薩迪·斯威夫特:槍與雕文」化身牛仔勇闖非洲
此款QT電子「薩迪·斯威夫特:槍與雕文」,是一款相當具有特色的老虎機遊戲,跟以往電子遊戲不同的是,此款遊戲具備紅利軸、置頂百搭…等功能,讓玩家擁有更多機會挑戰高額獎金,一起來體驗看看吧.... 閱讀文章
提升QT電子開獎 靠這五招外掛技巧
有人問小編最近必玩的老虎機遊戲,小編首推QT電子遊戲喔,一來QT電子近期在富3A娛樂城的玩家喜好熱度突然攀升,第二因為QT電子有幾個爆款的老虎機遊戲狂被大家討論,很多人在問QT電子外掛要怎麼安裝,來看小編這篇懶人包喔.... 閱讀文章
【QT電子遊戲】QT電子中獎五大迷思破解
小編定期爬文看到一些網路的文章,在討論QT電子遊戲中獎的一些傳言,有些網友說,QT電子中獎的機率是固定的,也有人說,在玩QT電子老虎機的時候,根本沒有辦法提高中獎的機率,本篇文章就是要來破除老虎機遊戲的5個迷思,看完這篇你就懂QT電子秘技到底是什麼了.... 閱讀文章
【QT電子體驗】QT電子吐分實測
上一篇講電子老虎機中獎秘技的文章,受到蠻多網友的好評,大叔這次要來分享的是在QT電子體驗的過程,測試一下QT電子吐分的實測結果,其實老虎機遊戲中獎的方式大同小異,但是在策略上還是有所不同,提供大家參考,如果覺得大叔分析的好,再給我好的回饋喔.... 閱讀文章
【QT電子】QT電子秘技實際測試有效的5種方法
前幾天有一則關於在賭城玩老虎機贏了千萬頭獎的新聞,吸引了小編的注意,內容是有人在美國賭城玩老虎機贏得超級大獎,獎金高達1218萬台幣,真是羨煞眾人,那麼線上像QT電子遊戲老虎機是否也能中獎呢?今天帶你了解實測有效的五種方法.... 閱讀文章
【QT電子】QT電子試玩心得
我玩老虎機的資歷並不長,等級可以說是新手玩家以上,未滿資深玩家,大部份的時間都在富3A娛樂城各種電子遊戲供應商玩老虎機,這次體驗QT電子給我蠻不錯的感覺,因此想跟大家分享QT電子試玩的心得,以及我覺得新手可以參考的一些QT電子老虎機攻略給大家.... 閱讀文章
【QT電子】一篇看懂QT電子技巧
大叔最近在富3A娛樂城玩遍各種電子老虎機,這次要體驗的是QT電子的老虎機和即時遊戲,QT電子相較其他電子遊戲供應商來說,遊戲相對更加的豐富,除了一般的電子線上老虎機以外,QT電子還有即時遊戲可以玩,對於一個電子遊戲供應商來說,QT電子供應的遊戲更加的廣泛,大叔憑藉多年玩老虎機的經驗,今天實測五招技巧,確實能在QT電子贏錢分享給大家.... 閱讀文章




首頁
優惠
體驗金
客服
註冊
3a娛樂城 了解更多