首頁 線上博弈

👑富3A娛樂城👑

2023年最佳博弈網站/博弈娛樂城

2023年最佳博弈網站富3A娛樂城
博弈網站台灣遊戲選擇標準
2023年最佳博弈網站/博弈娛樂城

在台灣的玩家,歡迎各位玩家閱覽本篇文章,本篇提供2023年度最佳、最可靠的線上博弈網站實測、評比,並根據與玩家相關的重要因素進行評分,包括平台安全性、勝率獎金、客服服務品質以及存題方式等等,都會進行分析比較。

此外,以下提供的博弈網站評比,讓玩家可以免除瀏覽到英語評論、計算貨幣匯率的相關博弈概況,讓玩家可以在博弈網站中遊戲愉悅且自在,可以非常了解博弈娛樂城生態。

玩家如果很想去澳門賭場體驗博奕遊戲,只要閱覽完本篇文章即可省下機票錢,讓玩家體驗如同澳門賭場般的博弈娛樂城推薦。

無論您是玩線上博弈資深愛好者還是新手玩家,都需要閱覽完整博弈網站的評比文章,才可以挑選出最優質的博弈娛樂城,讓博弈體驗都能享受最極致的娛樂,無論是下班紓解壓力也好,或是平時打發時間,甚至是賺取被動收入,只要加入一間好的博弈網站,都是良好的品質回饋。

為什麼要選擇查看此篇博弈網站評比呢?

2023琳瑯滿目的博弈網站,進行挑選、實測、評比,希望可以提供最好的遊戲體驗和推薦最好的博弈網站給所有喜歡玩線上博弈遊戲的玩家,每一個實測的玩家都是不同喜好的博弈愛好者,針對不同款的博弈網站以及不同類別的博奕遊戲都會有不同的角度去觀看以及評比,針對上百位玩家的意見,蒐集了此篇文章提供給玩家。

•挑選一間好的優質的博弈網站有幾個大要點,包括軟體設備、遊戲品項、獎金勝率、存提款速度、客服品質、遊戲介面、優惠活動、廣告宣傳等等,經過每一個細項的真實評比來進行挑選出最好的博弈網站

•透過博弈網站教學與一些遊戲攻略,可以使新手玩家更輕易上手與了解。

•獲得有關在台灣博弈網站真實的評比以及評論,提供最好的平台給玩家。

•最重要的是,我們可以告訴玩家如何真正享受玩線上博弈的秘訣以及攻略。

博弈網站是什麼?

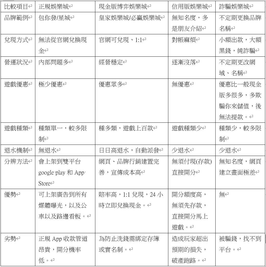
博弈網站可分為這幾類:

•正規博弈娛樂城(合法掩蓋非法)

•現金版博弈娛樂城(境外合法國內不合法)

•信用版博弈娛樂城

•詐騙博弈娛樂城

線上博弈網站不同類型比較

2023年最佳博弈網站/博弈娛樂城

玩線上博弈常見FAQ

Q1.博弈網站的合法遊玩年齡是多?

線上博弈網站的合法年齡根據不同國家跟地區法律法規而定,但台灣地區玩線上博弈,通常正規合法的博弈網站都會要求玩家需年滿18歲才可以參加加入博弈網站,但如果玩家不是遊玩台灣的博弈網站,就要根據當地地區的法律耀球來遵守。

Q2.如何加入博弈網站?

玩家想要玩線上博弈網站,可以按照以下步驟進行:

1.選擇信譽良好的博弈網站:需要確保此博弈網站有一定的知名度以及良好的評價。

2.註冊帳號 : 加入該博弈網站並點擊”註冊”或”加入”按鈕。填寫所需的個人資訊,例如姓名、手機號碼、密碼等。

3.驗證帳號:完成註冊後,您可能需要通過手機號碼驗證您的帳號。

4.儲值資金 : 登入自己的帳號後,選擇存款或是入款的選項,並選擇玩家自己喜好、方便的方式進行存款或儲值,通常良好的博弈網站會有四大類別供應玩家進行儲值,如四大超商代碼、信用卡儲值、網銀ATM、虛擬貨幣USTD儲值。

5.選擇遊戲 : 瀏覽網站上的遊戲選擇,選擇玩家自行想玩的遊戲類型,例如真人百家樂、電子機台、捕魚機台、棋牌遊戲、體育賽事下注等。

6.下注並開始遊戲:根據遊戲規則和玩家的喜好下注,並開始享受線上賭博的樂趣。

7.提款贏錢金額 : 每一位玩家贏錢機率都會依照個人的技巧或運氣來決定,博弈網站都提供給予玩家24小時的存提款服務,讓玩家可以贏錢後隨時領出。

Q3.博弈網站需要使用真的台幣來玩遊戲嗎?

是的,大部分的博弈網站儲值都是使用新台幣來進行遊戲,玩家需要在自己註冊的遊戲帳戶中存入自己想要遊玩的資金,然後使用這些資金來進行下注和遊戲。這些資金可以通過各種支付方式來進行儲值付款,例如虛擬貨幣、超商儲值、信用卡等。使用新台幣進行遊戲時,玩家有機會贏的高額獎金並且是可以領出的,以及博弈網站提供的特殊獎品。

然而,博弈網站是使用玩家個人的資金來娛樂消遣,玩家在遊戲之餘也需要衡量自己的能力範圍,不要過度的沉迷遊玩。

Q4.如何挑選博弈娛樂城平台?

選擇一間線上博弈娛樂城時,有幾個關鍵因素需要考量:

•可信度和安全性 : 選擇一間確保有良好聲譽並持有合法牌照營業的博弈娛樂城,保護自己的個人信息以及存提資料和投注方式,都是需要有所隱私的。

•遊戲選擇多樣化 : 確認一間博弈網站提供的遊戲是否多元化,也是否有提供到自身有興趣的項目,例如:撲克遊戲、麻將遊戲、老虎機等。

•獎金和優惠活動:注意博弈網站是否提供優渥的獎金回饋和吸引玩家的促銷活動,如免費註冊金、首儲回饋等提供給新手玩家加入的吸引優惠。

•玩家體驗和客戶支援 : 選擇一個提供良好用戶體驗,APP下載的網站介面和擁有克服支援的博弈網站。

•評價和評論 : 查閱其他玩家的實際評論以及遊玩體驗,了解其他玩家對此間博弈網站的真實看法和意見。

此篇文章蒐集了許多博弈網站的各大要點,進行評比、實測,喜玩遊玩線上博弈網站的玩家,千萬不要錯過,無論是百家樂、21點、輪盤、撲克、牌九、骰寶、13支、花旗骰等以上四大博弈網站都有所提供,並且也是玩家公認勝率最高的博弈網站,更多資訊會陸續撰寫呈現給玩家最新、最完善、最真實的博弈內容!

首頁
優惠
體驗金
客服
註冊